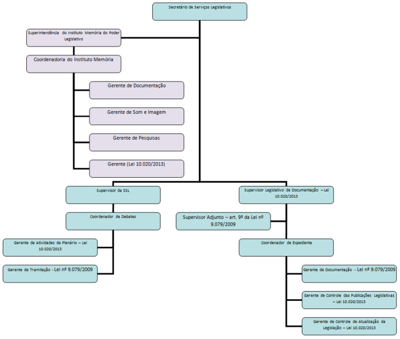
A Secretaria de Serviços Legislativos - SSL é órgão vinculado à Mesa Diretora e desenvolve atividades de apoio ao Plenário, uma vez que centraliza todas as atividades relacionadas ao registro de tramitação da proposição legislativa e atividades administrativas de apoio ao Plenário, conforme previsto no Regimento Interno da ALMT. Entre as atribuições da SSL, podemos citar:
a) No processo legislativo:
- pesquisa legislativa para verificar se existe proposição em trâmite ou lei que tratem de matéria análoga ou conexa (inciso I do art. 198);
- recebimento, por meio eletrônico, das proposições entregues à Mesa (art. 157);
- atribuição para elaboração da pauta (art. 138);
- protocolo de projeto de lei de iniciativa popular (inciso V do art. 176);
- remessa da proposição legislativa às comissões (inciso III do art. 198);
- recebimento da proposição legislativa das Comissões, depois de concluído o parecer, para posterior encaminhamento à Consultoria Técnico-Jurídica da Mesa Diretora (inciso IV do art. 198);
- revisão do texto original de projetos, por meio de anotações a lápis, para elaboração da Redação Final (parágrafo único do art. 190);
- elaboração da Redação Final (art. 203, § 2º, do art. 267; art. 308; art. 334; art. 346);
- elaboração do autógrafo de projeto de lei ordinária ou complementar, projeto de emenda constitucional, projeto de resolução ou projeto de decreto legislativo (art. 204).
b) Anais:
- apanhado dos registros taquigráficos;
- elaboração de súmulas das sessões ordinárias e extraordinárias;
- elaboração das atas que comporão os anais da Assembleia Legislativa, relativas às sessões, audiências públicas e reuniões cujo inteiro teor tenha sido registrado pela Taquigrafia; - revisão de todas as atas.
c) Registros cartorários:
- registro do projeto bem como sua tramitação no sistema de controle de proposições, de sua apresentação em plenário até sua publicação, depois de sancionado, ou arquivamento no caso de manutenção de veto;
- controle de encaminhamento da correspondência oficial, de acordo com despacho exarado em Plenário;
- controle de numeração de atas, registro das atas no site da ALMT no link “documentos parlamentares”;
- disponibilização de leis, emendas constitucionais, resoluções e decretos legislativos no sistema “Hermeslegis” (criado pela Lei nº 9.159, de 26 de junho de 2009, que instituiu o sistema eletrônico de busca de proposição em trâmite e legislação no Poder Legislativo Estadual, tendo sido implantado em 2012 no site institucional -
www.al.mt.gov.br/proposicao
e
www.al.mt.gov.br/norma-juridica;
- disponibilização de projetos de lei complementar, lei ordinária, emenda constitucional, resolução e decreto legislativo no sistema “Hermeslegis”;
- disponibilização de informação sobre licenciamento dos Deputados e posse de Suplentes no site da ALMT, no link “Deputados”.
A iniciativa popular consiste no exercício direto do poder político pela população mato-grossense, mediante a apresentação à Assembleia Legislativa de projeto de lei. É um mecanismo previsto na
Constituição do Estado
(art. 8º) que permite que os cidadãos participem ativamente do processo de elaboração das leis.
Para ser válido, o projeto deve ser subscrito por, no mínimo, 1% dos eleitores inscritos no Estado, distribuídos por, pelo menos, cinco Municípios mato-grossenses. Segundo dados do TRE-MT do ano 2016¹, Mato Grosso contava com 2.269.010 eleitores, de maneira que seriam necessárias as assinaturas de aproximadamente 22.691 eleitores (1%) para encaminhar um projeto de lei estadual de iniciativa popular.
O art. 176 do
Regimento Interno da Assembleia Legislativa
disciplina o procedimento da iniciativa popular de lei, estipulando algumas condições para o exercício dessa prerrogativa:
A assinatura de cada eleitor deverá ser acompanhada de seu nome completo e legível, endereço e dados identificadores de seu título eleitoral;
As listas de assinaturas serão organizadas por Município em formulário padronizado pela Mesa Diretora da Assembleia Legislativa;
Será lícito a entidade da sociedade civil patrocinar a apresentação de projeto de lei de iniciativa popular, responsabilizando-se inclusive pela coleta das assinaturas;
O projeto será instruído com documento hábil da Justiça Eleitoral quanto ao contingente de eleitores alistados em cada município, aceitando-se, para esse fim, os dados referentes ao ano anterior, se não disponíveis outros mais recentes;
A solicitação será protocolada na Secretaria de Serviços Legislativos, que a remeterá à Consultoria Técnico-Jurídica da Mesa Diretora para análise do cumprimento das exigências constitucionais quanto ao seu prosseguimento;
O projeto de lei de iniciativa popular terá a mesma tramitação dos demais, integrando-se à numeração geral;
Cada projeto de lei deverá circunscrever-se a um mesmo assunto, podendo, caso contrário, ser desdobrado pela Comissão de Constituição, Justiça e Redação - CCJR, em proposições autônomas, para tramitação em separado;
Não se rejeitará projeto de lei de iniciativa popular por vícios de linguagem, lapsos ou imperfeições de técnica legislativa, incumbindo à CCJR sanar esses vícios formais para sua regular tramitação;
A Mesa designará um Deputado para exercer, em relação ao projeto de lei de iniciativa popular, os poderes ou atribuições conferidos pelo Regimento Interno ao autor de proposição, devendo a escolha recair sobre quem tenha sido, com a sua anuência, previamente indicado com essa finalidade pelo primeiro signatário do projeto;
Nas Comissões de mérito poderá usar da palavra para discutir o projeto de lei, pelo prazo de vinte minutos, o Deputado indicado nos termos do item anterior, ou quem este tiver indicado quando da apresentação do projeto.
A
Lei nº 9.524/2011
dispõe ainda que a Assembleia Legislativa prestará assessoria técnica aos projetos de lei de iniciativa popular, sempre que solicitado pelos seus proponentes, envolvendo orientação metodológica, técnica legislativa e jurídica, entre outros quesitos julgados pertinentes.